找回密码
 立即注册
查看: 64|回复: 10

请问USB Link1D通过USB转串口/TTL方式给擎天柱下载程序有什么需要注意的地方

[复制链接]
  • 打卡等级:偶尔看看III
  • 打卡总天数:39
  • 最近打卡:2025-10-10 07:01:42
已绑定手机

8

主题

8

回帖

196

积分

注册会员

积分
196
发表于 3 天前 | 显示全部楼层 |阅读模式
请问USB Link1D通过USB转串口/TTL方式给擎天柱下载程序有什么需要注意的地方?

之前用STC 89C52RC+DS1302做了一个时钟定时控制器,通过下面这款USB转串口/TTL方式下载程序是可以的。
1251711778.jpg
后面用擎天柱替换89C52RC,并将程序移植过来,指令模式使用了8bit。通过USB-CDC方式下载程后运行正常。
430042416.jpg
后来在用USB Link1D下载器,通过USB转串口/TTL方式下载程序,S-P3.1接擎天柱的TXD,S-P3.0接擎天柱的RXD,S-VCC接系统+5V,IRC调节模式选择总是动态调节,S-VCC电压选择5V,上电延时时间1S。点击下载后,擎天柱的供电正常,但ai8051u进入了用户程序,无法正常下载。
屏幕截图 2025-10-07 211556.png    屏幕截图 2025-10-07 211614.png    1168302391.jpg


回复

使用道具 举报 送花

  • 打卡等级:以坛为家I
  • 打卡总天数:203
  • 最近打卡:2025-10-10 09:31:33

784

主题

1万

回帖

1万

积分

管理员

积分
19574
发表于 3 天前 | 显示全部楼层
截图202510072205572773.jpg
回复

使用道具 举报 送花

  • 打卡等级:以坛为家I
  • 打卡总天数:203
  • 最近打卡:2025-10-10 09:31:33

784

主题

1万

回帖

1万

积分

管理员

积分
19574
发表于 3 天前 | 显示全部楼层
截图202510072207565655.jpg
回复

使用道具 举报 送花

  • 打卡等级:以坛为家II
  • 打卡总天数:579
  • 最近打卡:2025-10-10 09:00:29
已绑定手机

86

主题

6223

回帖

1万

积分

超级版主

积分
11616
发表于 前天 12:56 | 显示全部楼层
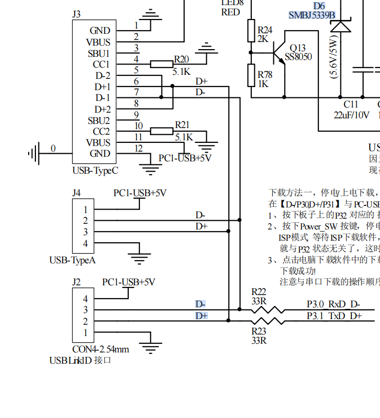
擎天柱开发板只能通过TypeC接口下载程序,Link1D需要使用XH2.54-7转TypeC连接线连接擎天柱开发板
回复

使用道具 举报 送花

  • 打卡等级:以坛为家I
  • 打卡总天数:203
  • 最近打卡:2025-10-10 09:31:33

784

主题

1万

回帖

1万

积分

管理员

积分
19574
发表于 前天 14:07 | 显示全部楼层

AI8051U实验箱串口下载实拍图:
使用USB-Link1D的USB转串口/TTL, 对目标系统进行串口下载

截图202510081407143249.jpg
回复

使用道具 举报 送花

  • 打卡等级:偶尔看看III
  • 打卡总天数:39
  • 最近打卡:2025-10-10 07:01:42
已绑定手机

8

主题

8

回帖

196

积分

注册会员

积分
196
发表于 前天 18:17 | 显示全部楼层
Debu*** 发表于 2025-10-8 12:56
擎天柱开发板只能通过TypeC接口下载程序,Link1D需要使用XH2.54-7转TypeC连接线连接擎天柱开发板 ...

版主你好,是这样的,我原来的板上留有4针接口,分别是GND、TXD、RXD、+5V,我是把LIND 1D接口上的GND、S-P3.1、S-P3.0及S-VCC四条线接到4针接口上。我测试过4针接口上的TXD、RXD与擎天柱上的P3.1、P3.0引脚分别是连通的。这个接法如果与AI8051U实验箱的USB转串口/TTL下载电路比较的话,只是少了两个33欧姆的电阻。
1168302391-1.jpg
回复

使用道具 举报 送花

  • 打卡等级:偶尔看看III
  • 打卡总天数:39
  • 最近打卡:2025-10-10 07:01:42
已绑定手机

8

主题

8

回帖

196

积分

注册会员

积分
196
发表于 前天 18:26 | 显示全部楼层
神*** 发表于 2025-10-8 14:07
AI8051U实验箱串口下载实拍图:
使用USB-Link1D的USB转串口/TTL, 对目标系统进行串口下载

看这个图片上的接线,请问是否通过LINK 1D上的SWDDAT、SWDCLK来下载呢?
140714w3khkm3hujanmywl-1.jpg
屏幕截图 2025-10-08 182814.png

回复

使用道具 举报 送花

  • 打卡等级:以坛为家I
  • 打卡总天数:203
  • 最近打卡:2025-10-10 09:31:33

784

主题

1万

回帖

1万

积分

管理员

积分
19574
发表于 昨天 00:16 | 显示全部楼层
回复

使用道具 举报 送花

  • 打卡等级:以坛为家III
  • 打卡总天数:614
  • 最近打卡:2025-10-10 00:50:45
已绑定手机

15

主题

1346

回帖

3985

积分

论坛元老

积分
3985
发表于 昨天 07:57 | 显示全部楼层
看ISP软件界面,问题可能出在:你的Link1D进入到的HID模式,也就是Link1D本身的固件下载模式。给目标板的MCU下载,Link1D是双CDC串口模式才对。
回复

使用道具 举报 送花

  • 打卡等级:偶尔看看III
  • 打卡总天数:39
  • 最近打卡:2025-10-10 07:01:42
已绑定手机

8

主题

8

回帖

196

积分

注册会员

积分
196
发表于 昨天 21:55 | 显示全部楼层
管理员你好,按照你发的方法,
我对照 LINK 1D的USB转串口/TTL接线方法,也选择了USB-HID-UART1串口,
甚至试过P3.1、P3.0两个引脚对调,还是下载失败。
后面实在不行只能换下载器再试了。

屏幕截图 2025-10-09 214746.png

回复

使用道具 举报 送花

您需要登录后才可以回帖 登录 | 立即注册

本版积分规则

QQ|手机版|深圳国芯人工智能有限公司 ( 粤ICP备2022108929号-2 )

GMT+8, 2025-10-10 12:59 , Processed in 0.130655 second(s), 106 queries .

Powered by Discuz! X3.5

© 2001-2025 Discuz! Team.

快速回复 返回顶部 返回列表