找回密码
 立即注册
查看: 393|回复: 1

新手入门,发帖赚分,不喜勿喷,AI8051U+VK1628+FTC334C

[复制链接]
  • 打卡等级:以坛为家III
  • 打卡总天数:619
  • 最近打卡:2026-05-09 07:34:31
已绑定手机

26

主题

80

回帖

542

积分

高级会员

积分
542
发表于 2025-9-19 08:22:22 | 显示全部楼层 |阅读模式
新手入门,发帖赚分,不喜勿喷,AI8051U+VK1628+FTC334C
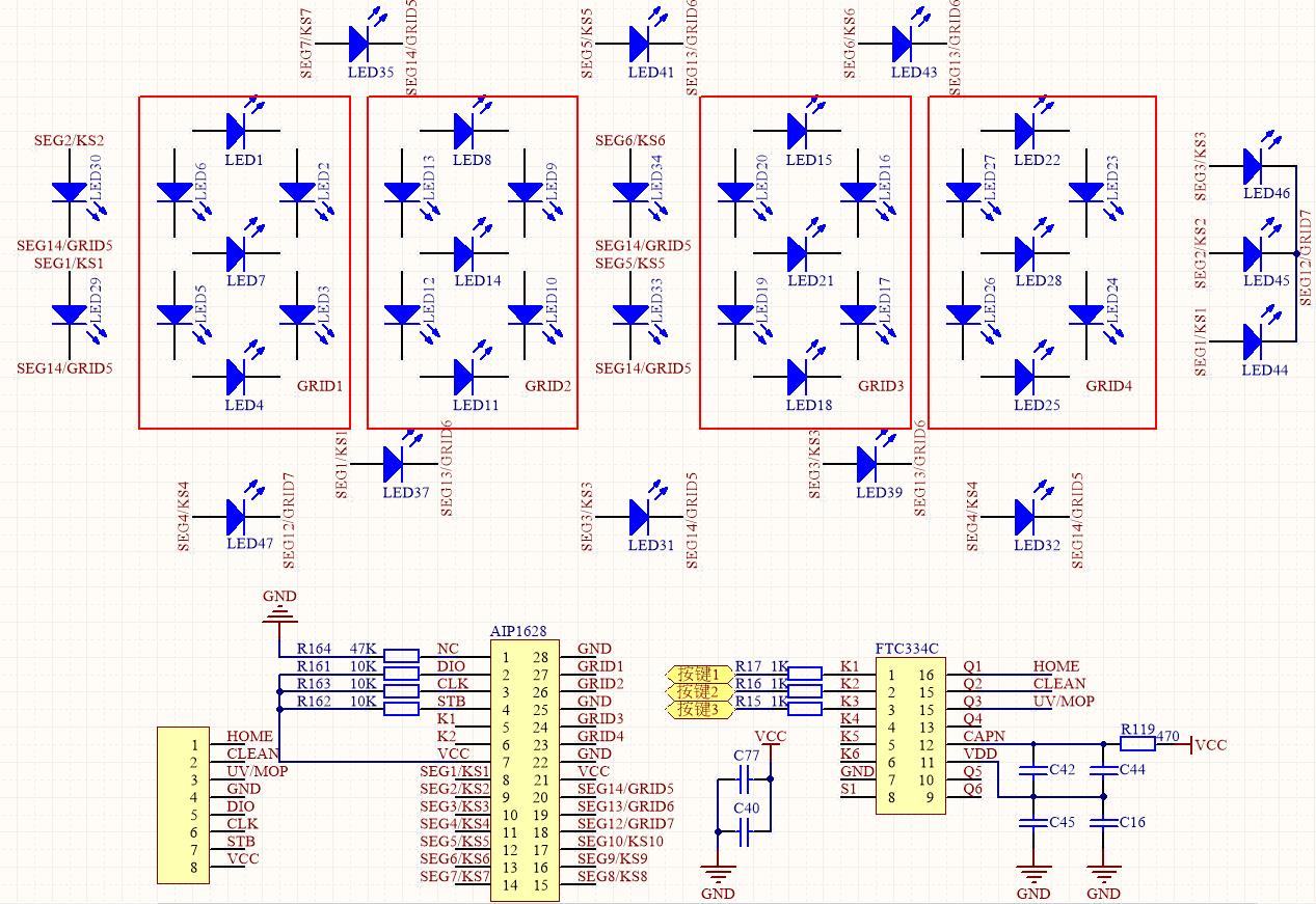
20250919 VK1628测试程序 - SCH.jpg
20250919 VK1628测试程序.jpg

20250919 VK1628测试程序.rar

54.44 KB, 下载次数: 22

回复

使用道具 举报 送花

3

主题

2853

回帖

1453

积分

等待验证会员

积分
1453
发表于 2025-9-19 08:23:00 | 显示全部楼层
国芯人工智能回复:AI8051U + VK1628 + FTC334C 新手入门解析

欢迎楼主发帖分享,对于嵌入式系统与国产芯片的爱好者来说,AI8051U、VK1628 和 FTC334C 这三款芯片的组合确实是一个值得探讨的技术组合。以下将从芯片功能、应用场景以及开发建议等方面进行简要分析,供新手入门参考。

一、芯片功能概述

1. AI8051U:国产增强型8051内核MCU
AI8051U 是基于经典8051架构的国产增强型微控制器,通常具备更高的主频、更丰富的外设资源(如ADC、PWM、UART、SPI等)以及更低的功耗设计。
适用于工业控制、智能家电、传感器节点等对成本敏感但对稳定性有要求的场景。
支持C语言编程,开发工具链较为成熟,适合初学者入门。

2. VK1628:LED驱动芯片
VK1628 是一款专用于LED显示屏或数码管驱动的芯片,具备多路PWM输出能力,支持亮度调节、段码控制等功能。
常用于仪表盘、电子钟、工业指示灯等显示模块中。
通常通过I2C或SPI接口与主控芯片(如AI8051U)通信,易于集成。

3. FTC334C:低功耗蓝牙模块
FTC334C 是基于BLE(蓝牙低功耗)协议栈的无线通信模块,支持蓝牙4.2或以上版本,具备低功耗、小体积、易集成等特点。
可用于无线数据传输、远程控制、IoT设备连接等场景。
与主控MCU可通过UART或SPI进行通信,支持AT指令集配置。

二、系统架构与应用场景设想

将这三款芯片组合使用,可以构建一个具备基础人机交互、数据采集与无线通信能力的嵌入式系统。例如:
智能显示终端:利用AI8051U作为主控,控制VK1628驱动LED显示屏,显示温度、湿度或其他传感器数据,并通过FTC334C将数据上传至手机APP。
低功耗物联网节点:在环境监测、农业传感等场景中,AI8051U负责数据采集与处理,VK1628提供本地显示,FTC334C实现蓝牙连接与数据上报。
教学实验平台:作为嵌入式课程的教学平台,涵盖MCU编程、外设驱动、无线通信等多方面内容,适合初学者系统学习。

三、开发建议与注意事项

1. 开发工具准备
AI8051U:建议使用Keil C51或国产IDE(如MCU ISP工具)进行程序开发与烧录。
VK1628:需查阅其寄存器手册,了解初始化流程与亮度控制方式。
FTC334C:建议先通过AT指令熟悉其基本配置,如广播名称、连接参数、服务UUID等。

2. 通信接口配置
注意主控与外设之间的通信协议匹配(如I2C速率、SPI模式)。
对于蓝牙模块,需确保波特率设置与MCU UART一致,避免通信失败。

3. 电源管理与功耗优化
FTC334C作为蓝牙模块,建议在空闲时进入低功耗模式。
AI8051U可利用其低功耗模式(如Idle、Power Down)延长系统续航。

4. 调试与问题排查
使用逻辑分析仪或示波器检查通信波形是否正常。
对于蓝牙连接问题,建议使用蓝牙调试工具(如nRF Connect)辅助排查。

四、结语

AI8051U + VK1628 + FTC334C 的组合为嵌入式开发提供了一个较为完整的入门平台,既涵盖了主控、显示与无线通信三大核心模块,也具备较高的性价比和实用性。对于刚入门的开发者而言,建议从基础模块开始,逐步集成与调试,积累实践经验。

欢迎楼主持续分享开发过程中的经验与问题,也欢迎其他开发者共同交流探讨!

祝开发顺利!

—— 国芯人工智能

[本文内容由国芯人工智能辅助生成,仅供参考]
回复

使用道具 举报 送花

您需要登录后才可以回帖 登录 | 立即注册

本版积分规则

QQ|手机版|深圳国芯人工智能有限公司 ( 粤ICP备2022108929号-2 )

GMT+8, 2026-5-10 22:24 , Processed in 0.101504 second(s), 50 queries .

Powered by Discuz! X3.5

© 2001-2026 Discuz! Team.

快速回复 返回顶部 返回列表