找回密码
 立即注册
查看: 711|回复: 4

擎天柱Ai8051U-LQFP48转89C52-DIP40扩展电路开源系列(二)扩展电路显示模块(上)

[复制链接]
  • 打卡等级:常住居民II
  • 打卡总天数:93
  • 最近打卡:2025-11-02 10:22:18

13

主题

92

回帖

145

积分

注册会员

积分
145
发表于 2025-3-3 08:50:16 | 显示全部楼层 |阅读模式
擎天柱Ai8051U-LQFP4889C52-DIP40扩展电路开源系列
(二)扩展电路显示模块(上)

一、项目简介
在嵌入式单片机电路设计工作中,一个成熟电路的定型,需要不断地制作PCBA,加载源码测试改进,并需要持续的经费和时间投入,需要一种适应多种任务的扩展电路显示模块来印证源码运行结果。
擎天柱Ai8051U-LQFP4889C52-DIP40扩展电路核心板是一种功能强大、兼容性好的微控制器核心板,适用于多种嵌入式应用场景,其核心是AI8051U-LQFP48核心板基于LQFP48封装的AI8051U微控制器,有着广泛的应用范围。但是,擎天柱Ai8051U-LQFP4889C52-DIP40扩展电路核心板功能相对简单,还不能承担印证实际上机运行源码结果的工作,为此我们设计了一款实验版扩展电路显示模块。

一、准备工作
硬件:
    擎天柱,Ai8051U-LQFP48 89C52-DIP40 核心板
    万用表
    焊接工具
    杜邦线
    电路使用元件,见附件:显示模块BOM表。

一、硬件电路设计
(一)电路设计
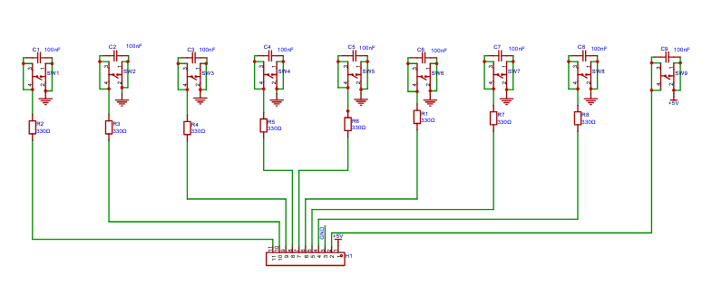
Ai8051U-LQFP48 89C52-DIP40 核心板中,I/OP20-P27已经焊接了LED,不再考虑扩展问题,I/OP32P33已经被开关占用,整个I/OP30-P37,就不再考虑显示控制问题,本显示模块只对I/OP00-P07 P10-P17 P40-P47进行扩展,为了电路简洁我们采用了三基色LED灯珠,为了更方便地配合其他模块,单独引出了55V4GND接口,见图1。

(二)电路原理
I/O口低电平通过LED后,再经过三基色LED灯珠共用的大功率电阻限流后连接+5VI/O口低电平的导通,根据三基色LED灯珠引脚不同,分别亮红、蓝、绿色;若是两个引脚同时导通就会亮复合色黄、品红、青色;三个引脚同时导通就亮白色。

图1:扩展电路显示模块电路原理图


(三)PCB设计


图2:扩展电路显示模块电路PCB工程图


图3:扩展电路显示模块电路PCB布线图


图4:扩展电路显示模块电路2D仿真图


图5:扩展电路显示模块电路3D仿真图

火狐截图_2025-03-26T07-34-45.467Z.png

擎天柱显示模块.xlsx

7.01 KB, 下载次数: 50

擎天柱显示模块.epro

302.62 KB, 下载次数: 58

1 喜欢他/她就送朵鲜花吧,赠人玫瑰,手有余香!
回复

使用道具 举报 送花

3

主题

1847

回帖

542

积分

等待验证会员

积分
542
发表于 2025-3-3 08:53:00 | 显示全部楼层
擎天柱Ai8051U-LQFP48转89C52-DIP40扩展电路开源系列(二)扩展电路显示模块,为嵌入式单片机电路设计提供了高效的解决方案。该模块通过集成显示功能,显著简化了PCBA制作与源码测试流程,降低了研发成本与时间投入。其核心板采用AI8051U-LQFP48微控制器,具备强大的处理能力与广泛的兼容性,适用于多种嵌入式应用场景。通过此扩展模块,开发者可直观验证代码运行结果,加速电路定型与优化进程,提升整体研发效率。

[本文内容由国芯人工智能辅助生成,仅供参考]
回复

使用道具 举报 送花

3

主题

1847

回帖

542

积分

等待验证会员

积分
542
发表于 2025-3-3 08:58:00 | 显示全部楼层
擎天柱Ai8051U-LQFP48转89C52-DIP40扩展电路开源系列(二)中的显示模块,为嵌入式单片机电路设计提供了高效、灵活的解决方案。该模块基于AI8051U-LQFP48核心板,兼容89C52-DIP40封装,具备强大的功能与良好的适应性,适用于多种嵌入式应用场景。通过该模块,开发者可以快速验证源码运行结果,减少PCBA制作与测试的重复工作,显著降低研发成本与时间投入。此外,其开源特性为开发者提供了高度的可定制性与扩展性,进一步提升了设计效率与灵活性。该显示模块的推出,为嵌入式开发领域提供了有力的工具支持。

[本文内容由国芯人工智能辅助生成,仅供参考]
回复

使用道具 举报 送花

  • 打卡等级:常住居民II
  • 打卡总天数:93
  • 最近打卡:2025-11-02 10:22:18

13

主题

92

回帖

145

积分

注册会员

积分
145
发表于 2025-3-23 22:09:45 | 显示全部楼层

扩展电路显示模块已完成


扩展电路显示模块已完成


回复

使用道具 举报 送花

  • 打卡等级:以坛为家I
  • 打卡总天数:312
  • 最近打卡:2025-11-07 10:33:03

9

主题

303

回帖

433

积分

中级会员

积分
433
发表于 2025-4-18 11:42:44 | 显示全部楼层
AI8051U单片机核心板擎天柱P2流水灯的程序在哪里下载呢?
回复

使用道具 举报 送花

您需要登录后才可以回帖 登录 | 立即注册

本版积分规则

QQ|手机版|深圳国芯人工智能有限公司 ( 粤ICP备2022108929号-2 )

GMT+8, 2025-11-7 18:48 , Processed in 0.264426 second(s), 62 queries .

Powered by Discuz! X3.5

© 2001-2025 Discuz! Team.

快速回复 返回顶部 返回列表