找回密码
 立即注册
楼主: 梁工

一起做T12电烙铁@Ai8051U,PID应用:可以电池供电,小巧便携,几秒钟升温即可熔锡使用

  [复制链接]
  • 打卡等级:常住居民II
  • 打卡总天数:96
  • 最近打卡:2025-09-24 10:04:37
已绑定手机

0

主题

36

回帖

458

积分

中级会员

积分
458
发表于 2025-8-4 09:43:58 | 显示全部楼层
回复

使用道具 举报 送花

  • 打卡等级:常住居民III
  • 打卡总天数:180
  • 最近打卡:2025-12-16 09:17:37
已绑定手机

16

主题

61

回帖

335

积分

中级会员

积分
335
发表于 2025-9-11 22:29:32 | 显示全部楼层
哪里有套件卖?

点评

STC官方所有资料开源,但没有套件卖。  详情 回复 发表于 2025-9-11 23:05
回复

使用道具 举报 送花

  • 打卡等级:以坛为家I
  • 打卡总天数:251
  • 最近打卡:2025-12-15 16:07:19

84

主题

7144

回帖

1万

积分

超级版主

积分
15233
发表于 2025-9-11 23:05:39 | 显示全部楼层

STC官方所有资料开源,但没有套件卖。
回复

使用道具 举报 送花

  • 打卡等级:初来乍到
  • 打卡总天数:1
  • 最近打卡:2025-09-28 10:17:53
已绑定手机

0

主题

2

回帖

8

积分

新手上路

积分
8
发表于 2025-9-28 10:35:27 | 显示全部楼层
感谢分享
回复

使用道具 举报 送花

  • 打卡等级:以坛为家II
  • 打卡总天数:567
  • 最近打卡:2025-12-16 09:22:22

7

主题

19

回帖

1174

积分

金牌会员

积分
1174
发表于 2025-10-6 14:25:54 | 显示全部楼层
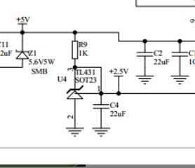
捕获333.JPG

梁工:TL431,1、3脚处实测为0.76v,是否正常?

点评

2.5V+-0.05V之内正常,其余值都不正常,你的0.76V非常不正常。  详情 回复 发表于 2025-10-9 15:22
回复

使用道具 举报 送花

  • 打卡等级:以坛为家I
  • 打卡总天数:251
  • 最近打卡:2025-12-15 16:07:19

84

主题

7144

回帖

1万

积分

超级版主

积分
15233
发表于 2025-10-9 15:22:49 | 显示全部楼层
ccczzz*** 发表于 2025-10-6 14:25
梁工:TL431,1、3脚处实测为0.76v,是否正常?

2.5V+-0.05V之内正常,其余值都不正常,你的0.76V非常不正常。
回复

使用道具 举报 送花

  • 打卡等级:常住居民II
  • 打卡总天数:88
  • 最近打卡:2025-12-13 21:09:54

46

主题

32

回帖

616

积分

高级会员

积分
616
发表于 2025-10-30 19:44:43 | 显示全部楼层
版主你好,我看了你的程序ADC是16位的,我查了查8H8K应该是12位的,什么道理,下面是你的程序
TC_Voltage = (u16)((float)TempuAdc * 0.38147f);        //ADC 16位,热电偶电压Vx, 放大100倍,2.5V基准,则adc = Vx*100/2.5 *65536,热电偶电压(uV) Vx = 0.38147*adc

点评

你只看了数据处理的代码,没看获取ADC值部分,不知道ADC值怎么来的,所以看程序一定要看完整。 Timer0中断触发16次ADC: [attachimg]119573[/attachimg] ADC中断累加16次,12位累加16次就是16位: [attachimg]119  详情 回复 发表于 2025-10-30 21:02
回复

使用道具 举报 送花

  • 打卡等级:以坛为家I
  • 打卡总天数:251
  • 最近打卡:2025-12-15 16:07:19

84

主题

7144

回帖

1万

积分

超级版主

积分
15233
发表于 2025-10-30 21:02:57 | 显示全部楼层
dong*** 发表于 2025-10-30 19:44
版主你好,我看了你的程序ADC是16位的,我查了查8H8K应该是12位的,什么道理,下面是你的程序
TC_Voltage = ...
你只看了数据处理的代码,没看获取ADC值部分,不知道ADC值怎么来的,所以看程序一定要看完整。
Timer0中断触发16次ADC:
截图202510302101201963.jpg

ADC中断累加16次,12位累加16次就是16位:
截图202510302102446822.jpg

处理数据:

截图202510302058041471.jpg

回复

使用道具 举报 送花

  • 打卡等级:常住居民II
  • 打卡总天数:88
  • 最近打卡:2025-12-13 21:09:54

46

主题

32

回帖

616

积分

高级会员

积分
616
发表于 2025-10-31 06:36:59 | 显示全部楼层
梁*** 发表于 2025-10-30 21:02
你只看了数据处理的代码,没看获取ADC值部分,不知道ADC值怎么来的,所以看程序一定要看完整。
Timer0中断 ...

非常感谢你的回复,还能这么玩,让我消化消化,再就是
1、电路图中K+,K-我没看见连接到哪里,
2、t12的温度有热电偶,还有NTC,能给个链接看看吗?
3、有T12烙铁芯与五孔插座的发一下吗?
4、你的程序编译出现以下警告错误是什么原因

Rebuild started: Project: T12-ElectricIron
Rebuild target 'Target 1'
compiling EEPROM.c...
EEPROM.c(6): warning C318: can't open file '..\STC8Hxxx.h'
EEPROM.c(17): error C202: 'ISP_CONTR': undefined identifier
EEPROM.c(18): error C202: 'IAP_TPS': undefined identifier
EEPROM.c(19): error C202: 'ISP_CMD': undefined identifier
EEPROM.c(20): error C202: 'ISP_TRIG': undefined identifier
EEPROM.c(21): error C202: 'ISP_ADDRH': undefined identifier
EEPROM.c(22): error C202: 'ISP_ADDRL': undefined identifier
EEPROM.c(34): error C141: syntax error near 'EE_address', expected ')'
EEPROM.c(36): error C202: 'EA': undefined identifier
EEPROM.c(37): error C202: 'ISP_CONTR': undefined identifier
EEPROM.c(38): error C202: 'IAP_TPS': undefined identifier
compiling T12电烙铁-V11.c...
Target not created.
Build Time Elapsed:  00:00:01
最后再次向你不是感谢

点评

1、电路图中K+、K-分别与P+、P-同端子,电路已更新,请重新去主楼下载。 2、T12的热电偶与发热丝一体的,NTC在手柄里,某宝买的套件,请仔细看主楼里的图片。链接有广告嫌疑,所以要自己某宝去搜。 3、自己去某宝搜  详情 回复 发表于 2025-10-31 11:24
回复

使用道具 举报 送花

  • 打卡等级:以坛为家I
  • 打卡总天数:251
  • 最近打卡:2025-12-15 16:07:19

84

主题

7144

回帖

1万

积分

超级版主

积分
15233
发表于 2025-10-31 11:24:48 | 显示全部楼层
dong*** 发表于 2025-10-31 06:36
非常感谢你的回复,还能这么玩,让我消化消化,再就是
1、电路图中K+,K-我没看见连接到哪里,
2、t12的温 ...

1、电路图中K+、K-分别与P+、P-同端子,电路已更新,请重新去主楼下载。
2、T12的热电偶与发热丝一体的,NTC在手柄里,某宝买的套件,请仔细看主楼里的图片。链接有广告嫌疑,所以要自己某宝去搜。
3、自己去某宝搜。
4、头文件路径不对,请重新去下载。
回复

使用道具 举报 送花

您需要登录后才可以回帖 登录 | 立即注册

本版积分规则

QQ|手机版|深圳国芯人工智能有限公司 ( 粤ICP备2022108929号-2 )

GMT+8, 2025-12-16 18:49 , Processed in 0.123722 second(s), 105 queries .

Powered by Discuz! X3.5

© 2001-2025 Discuz! Team.

快速回复 返回顶部 返回列表