找回密码
 立即注册
查看: 2002|回复: 8

STC8G2K32S4用ISP烧录程序时候检测不到单片机 | 已解决

[复制链接]

1

主题

1

回帖

17

积分

新手上路

积分
17
发表于 2024-3-8 03:02:44 | 显示全部楼层 |阅读模式
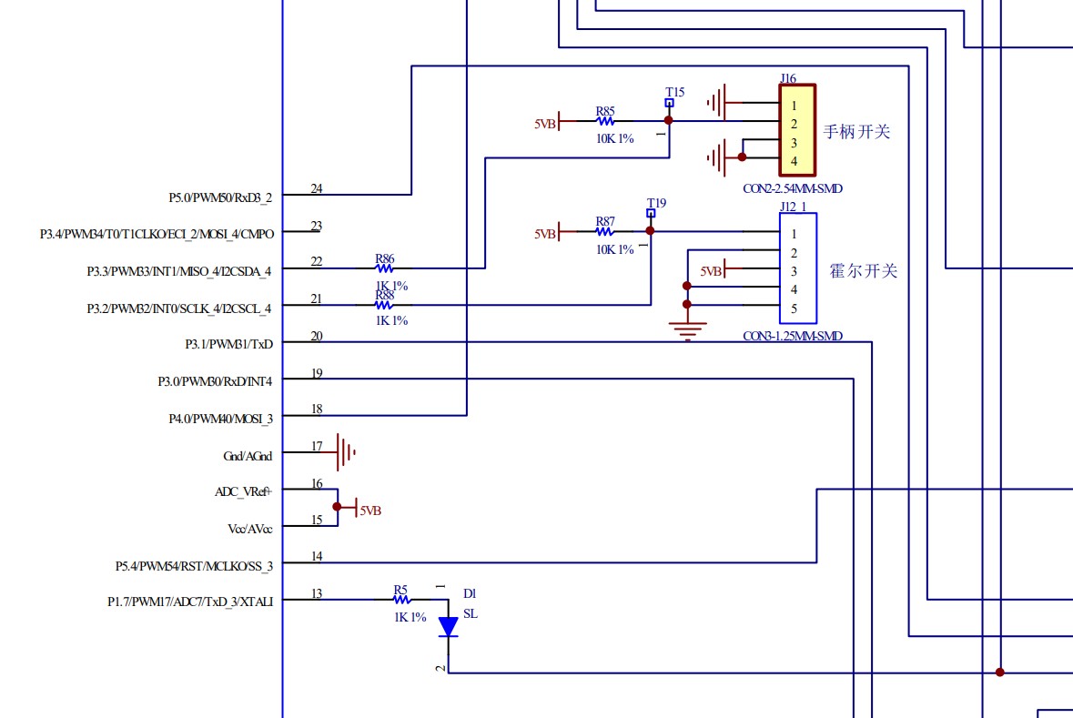
大家好,问题如题,下面是原理图截图

截图202403080258403210.jpg

截图202403080259345405.jpg

截图202403080300532956.jpg

这个问题困扰好几天了,但是我分析不出是啥原因,请各位大佬帮忙分析下,谢谢!!
回复

使用道具 举报 送花

  • 打卡等级:常住居民III
  • 打卡总天数:139
  • 最近打卡:2026-04-24 09:56:10

49

主题

1351

回帖

7839

积分

荣誉版主

冲哥视频教程和各种开源资料QQ交流群884047237,可群

积分
7839
QQ
发表于 2024-3-8 08:10:41 | 显示全部楼层
找块空板子,就先焊接这些最小系统的外设,看下这样能不能烧录,如果能烧录在一点点焊别的电路,如果不能检查下布线和这个图哪里有出入。
截图202403080809251159.jpg
回复

使用道具 举报 送花

  • 打卡等级:以坛为家I
  • 打卡总天数:238
  • 最近打卡:2026-05-09 08:52:01
已绑定手机

118

主题

982

回帖

2939

积分

超级版主

积分
2939
QQ
发表于 2024-3-8 09:05:17 | 显示全部楼层
按照最小系统 先测试哈
截图202403080904556808.jpg
热线19952583534
www.STCAI.com
回复

使用道具 举报 送花

  • 打卡等级:以坛为家III
  • 打卡总天数:859
  • 最近打卡:2026-05-11 10:18:27
已绑定手机

25

主题

636

回帖

4093

积分

论坛元老

积分
4093
发表于 2024-3-8 09:17:54 | 显示全部楼层
加共模电感头一回见。
不确定电路是否可行的情况下,常规操作不应该是先焊最小系统,然后逐步加TVS、加共模电感、加二极管么,

上来就按原理图焊,烧不进去程序这不头大了挨个拆吧,排除法
回复

使用道具 举报 送花

  • 打卡等级:以坛为家II
  • 打卡总天数:403
  • 最近打卡:2026-05-10 15:24:05

849

主题

1万

回帖

2万

积分

管理员

积分
23234
发表于 2024-3-8 11:28:08 | 显示全部楼层
重新焊个 只有 STC8G2K64S4 的空板


截图202403081127433891.jpg
截图202403081128052934.jpg


回复

使用道具 举报 送花

  • 打卡等级:以坛为家II
  • 打卡总天数:403
  • 最近打卡:2026-05-10 15:24:05

849

主题

1万

回帖

2万

积分

管理员

积分
23234
发表于 2024-3-8 11:30:08 | 显示全部楼层
重新焊个 只有 STC8G2K64S4 的空板

截图202403081129014745.jpg
截图202403081129214450.jpg


截图202403081130055124.jpg

回复

使用道具 举报 送花

  • 打卡等级:以坛为家II
  • 打卡总天数:557
  • 最近打卡:2026-05-11 00:03:06
已绑定手机

15

主题

615

回帖

1612

积分

荣誉版主

积分
1612
发表于 2024-3-8 13:30:26 | 显示全部楼层
用stc的芯片做任何东西,下载口就直通cpu,啥也不加,更可靠的话,三根线,电源都不要,手动给板子上电,几乎没有碰到过问题.
回复

使用道具 举报 送花

1

主题

1

回帖

17

积分

新手上路

积分
17
发表于 2024-3-8 18:48:24 | 显示全部楼层
感谢各位大佬的意见,我把下载口的TVS、共模电感和二极管拆开后,ISP软件点击“下载/编程”后就可以识别到MCU了。
回复

使用道具 举报 送花

  • 打卡等级:以坛为家III
  • 打卡总天数:794
  • 最近打卡:2026-05-11 06:04:15
已绑定手机

19

主题

3388

回帖

7239

积分

论坛元老

积分
7239
发表于 2024-3-8 19:06:44 | 显示全部楼层
stc单片机下载最简单了
回复

使用道具 举报 送花

您需要登录后才可以回帖 登录 | 立即注册

本版积分规则

QQ|手机版|深圳国芯人工智能有限公司 ( 粤ICP备2022108929号-2 )

GMT+8, 2026-5-11 12:35 , Processed in 0.115381 second(s), 81 queries .

Powered by Discuz! X3.5

© 2001-2026 Discuz! Team.

快速回复 返回顶部 返回列表