找回密码
 立即注册
楼主: 神农鼎

一灯大师,I/O口控制: LED点灯, NPN/PNP三极管, N-MOS管/P-MOS管, 光耦, 继电器

 火... [复制链接]
  • 打卡等级:以坛为家I
  • 打卡总天数:200
  • 最近打卡:2026-04-30 06:06:19
已绑定手机

3

主题

36

回帖

835

积分

高级会员

积分
835
发表于 2025-11-1 16:37:13 | 显示全部楼层
今天拜读了这个帖子,解除了我好久的疑惑。
非常感谢各位高手的分享
回复

使用道具 举报 送花

  • 打卡等级:偶尔看看III
  • 打卡总天数:56
  • 最近打卡:2026-04-14 13:21:10
已绑定手机

10

主题

17

回帖

223

积分

中级会员

积分
223
发表于 2025-11-5 10:21:01 | 显示全部楼层
确实是这样的
回复

使用道具 举报 送花

  • 打卡等级:常住居民III
  • 打卡总天数:184
  • 最近打卡:2026-05-01 07:25:04
已绑定手机

2

主题

85

回帖

624

积分

高级会员

积分
624
发表于 2025-11-7 08:55:01 | 显示全部楼层
学习了
回复

使用道具 举报 送花

  • 打卡等级:常住居民II
  • 打卡总天数:96
  • 最近打卡:2026-03-02 09:08:15

2

主题

2

回帖

206

积分

中级会员

积分
206
发表于 2025-12-7 22:26:47 | 显示全部楼层
学到了,这个得收藏
回复

使用道具 举报 送花

  • 打卡等级:以坛为家I
  • 打卡总天数:281
  • 最近打卡:2026-04-30 22:03:01

0

主题

72

回帖

1084

积分

金牌会员

积分
1084
发表于 2025-12-16 21:38:17 | 显示全部楼层
又来学习了
回复

使用道具 举报 送花

  • 打卡等级:常住居民III
  • 打卡总天数:126
  • 最近打卡:2026-04-20 14:40:38
已绑定手机

0

主题

43

回帖

468

积分

中级会员

积分
468
发表于 2025-12-21 11:08:23 | 显示全部楼层
资料看起来很全。
回复

使用道具 举报 送花

  • 打卡等级:以坛为家III
  • 打卡总天数:690
  • 最近打卡:2026-05-01 08:28:59
已绑定手机

13

主题

64

回帖

1495

积分

金牌会员

积分
1495
发表于 2025-12-21 12:09:43 | 显示全部楼层
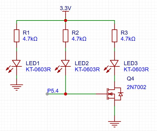
请教一下各位老师,这个一个IO控制两个LED灯实现三种状态,
P54:
低电平,
高电平,和
高阻三种状态
控制灯。
mos管的用法对吗?
截图202512211207587640.jpg
回复

使用道具 举报 送花

  • 打卡等级:以坛为家I
  • 打卡总天数:394
  • 最近打卡:2026-05-01 10:39:02

850

主题

1万

回帖

2万

积分

管理员

积分
23144
发表于 2025-12-21 18:00:35 | 显示全部楼层

楼上,P5.4:
高阻时,有上拉,所以只有:
高,LED3 亮
低,LED2 亮



截图202512211802003283.jpg
回复

使用道具 举报 送花

  • 打卡等级:以坛为家III
  • 打卡总天数:690
  • 最近打卡:2026-05-01 08:28:59
已绑定手机

13

主题

64

回帖

1495

积分

金牌会员

积分
1495
发表于 2025-12-22 08:16:17 | 显示全部楼层
神*** 发表于 2025-12-21 18:00
楼上,P5.4:
高阻时,有上拉,所以只有:
高,LED3 亮

您好,我看手册P5.4也可以复用为ADC2,这个不起作用吗?
截图202512220813138821.jpg
截图202512220813579960.jpg

点评

开新帖问不同的问题,另外要让我们知道 具体型号,截图的位置  详情 回复 发表于 2025-12-22 15:18
回复

使用道具 举报 送花

  • 打卡等级:以坛为家I
  • 打卡总天数:394
  • 最近打卡:2026-05-01 10:39:02

850

主题

1万

回帖

2万

积分

管理员

积分
23144
发表于 2025-12-22 15:18:25 | 显示全部楼层
一束光*** 发表于 2025-12-22 08:16
您好,我看手册P5.4也可以复用为ADC2,这个不起作用吗?

开新帖问不同的问题,另外要让我们知道 具体型号,截图的位置
回复

使用道具 举报 送花

您需要登录后才可以回帖 登录 | 立即注册

本版积分规则

QQ|手机版|深圳国芯人工智能有限公司 ( 粤ICP备2022108929号-2 )

GMT+8, 2026-5-1 11:26 , Processed in 0.125305 second(s), 105 queries .

Powered by Discuz! X3.5

© 2001-2026 Discuz! Team.

快速回复 返回顶部 返回列表