找回密码
 立即注册
查看: 4021|回复: 0

STC8H系列-高级PWM-两相步进电机-细分驱动

[复制链接]
  • 打卡等级:以坛为家I
  • 打卡总天数:200
  • 最近打卡:2025-10-15 13:18:53

77

主题

6775

回帖

1万

积分

超级版主

积分
14384
发表于 2023-4-25 16:16:46 | 显示全部楼层 |阅读模式
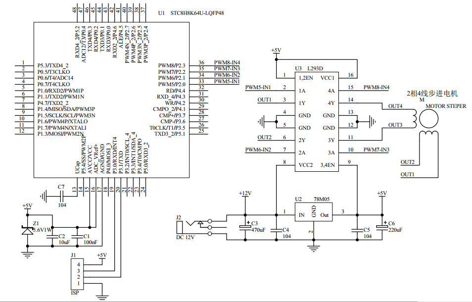
两相步进电机,  STC8H系列
===用高级PWM实现SPWM细分驱动
/*************        功能说明        **************
用B组高级PWM细分驱动2相4线小型步进电机, 支持1、2、4、8、16、32、64细分, 比如1.8度的电机4细分到0.45度.
本程序用于演示SPWM多细分直接驱动2相4线小型步进电机的原理, 电压驱动.
实际的专用驱动器是用电流来驱动的, 这样比较通用, 但MCU的PWM做成电流驱动则会很复杂.
电压驱动的不足是, 由于电机反电动势的影响, 转速越高, 电流越小, 力矩越小, 而慢速或静止时电流很大.
为了简单, 利于初学者, 本例使用线性加减速, 如要使用别的加减速算法, 用户自行设计.
使用外设:
Timer0: 工作于1ms中断, 提供1ms时隙标志和串口超时处理.
Timer1: 处理电机驱动.
Timer2: 串口1波特率.
串口1:  命令控制, 串口设置115200,8,1,n.
PWM:    B组4路PWM5~PWM8分别从P2.0 P2.1 P2.2 P2.3输出驱动步进电机.
串口命令设置:
L1,500,1000   --> 马达1以500Hz正转1000个脉冲, 脉冲数为0则连续转动.
R1,500,1000   --> 马达1以500Hz反转1000个脉冲, 脉冲数为0则连续转动
s             --> 停止所有电机
使用42电机验证。
验证电路硬件照片.JPG

电路
STC8H系列-高级PWM-两相步进电机-细分驱动-1.png

串口命令
串口命令.JPG

程序、电路
23-PWMB-两相步进电机-细分驱动.rar (286.93 KB, 下载次数: 330)


视频效果请看另一个贴:

使用SPWM 1~64细分驱动2相4线步进电机效果视频
https://www.stcaimcu.com/forum.php?mod=viewthread&tid=2001
(出处: 国芯论坛-STC全球32位8051爱好者互助交流社区)


回复

使用道具 举报 送花

您需要登录后才可以回帖 登录 | 立即注册

本版积分规则

QQ|手机版|深圳国芯人工智能有限公司 ( 粤ICP备2022108929号-2 )

GMT+8, 2025-10-16 09:00 , Processed in 0.111142 second(s), 47 queries .

Powered by Discuz! X3.5

© 2001-2025 Discuz! Team.

快速回复 返回顶部 返回列表