找回密码
 立即注册
查看: 206|回复: 2

STC单片机在智能音箱行业的应用,STC8H4K64TL-40I-LQFP48

[复制链接]
  • 打卡等级:常住居民II
  • 打卡总天数:80
  • 最近打卡:2026-05-06 14:03:51
已绑定手机

14

主题

149

回帖

1010

积分

版主

积分
1010
发表于 2025-11-29 11:55:34 | 显示全部楼层 |阅读模式
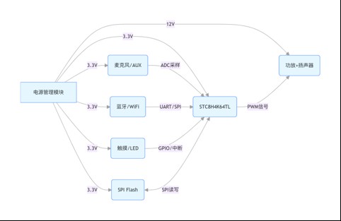
STC8H4K64TL-40I-LQFP48智能音箱应用案例

1.采集用户语音指令(唤醒词 + 控制指令)、支持外部音频输入(如 AUX-IN),需低噪声、高保真适配 ADC 采样。
2.将主控输出的 PWM 音频信号放大,驱动扬声器发声,需高保真、低失真、匹配音箱功率。


2024 年,据统计的中国智能音箱出货量在 5800 万台 - 7500 万台区间,对应 MCU(含智能音箱核心微芯片)需求量约 7800 万颗,市场规模约 38 - 42 亿元,且需求量同比增长约 18%。
2025 年,预测中国智能音箱出货量将突破 1.2 亿台,带动芯片需求量超 1.3 亿颗,其中中国本土对智能音箱 MCU 的需求量约 1.6 亿颗,占全球需求比重达 38.5%。

截图202511291155186852.jpg 截图202511291155294398.jpg



回复

使用道具 举报 送花

  • 打卡等级:以坛为家II
  • 打卡总天数:403
  • 最近打卡:2026-05-10 15:24:05

849

主题

1万

回帖

2万

积分

管理员

积分
23234
发表于 2025-11-29 16:20:26 | 显示全部楼层
截图202511291620225315.jpg

截图202511291619396000.jpg

截图202511291618586881.jpg

截图202511291621579690.jpg






回复

使用道具 举报 送花

  • 打卡等级:以坛为家II
  • 打卡总天数:403
  • 最近打卡:2026-05-10 15:24:05

849

主题

1万

回帖

2万

积分

管理员

积分
23234
发表于 2025-11-29 16:20:59 | 显示全部楼层
截图202511291620553257.jpg
回复

使用道具 举报 送花

您需要登录后才可以回帖 登录 | 立即注册

本版积分规则

QQ|手机版|深圳国芯人工智能有限公司 ( 粤ICP备2022108929号-2 )

GMT+8, 2026-5-11 11:19 , Processed in 0.118533 second(s), 55 queries .

Powered by Discuz! X3.5

© 2001-2026 Discuz! Team.

快速回复 返回顶部 返回列表