找回密码
 立即注册
查看: 28361|回复: 128

立创开源【最简 USB 转 双串口】@8H2K08U-45I-SOP16

  [复制链接]
  • 打卡等级:以坛为家I
  • 打卡总天数:206
  • 最近打卡:2025-10-13 01:10:06

786

主题

1万

回帖

1万

积分

管理员

积分
19685
发表于 2024-1-3 10:00:39 | 显示全部楼层 |阅读模式
我们 荣誉版主 已在 立创开源 了这个:
===【最简USB双串口10Mbps,  隔离二极管
===@RMB0.99-8H2K08U-45I-SOP16/TSSOP20
===1,   最简单,去掉各种扩充功能,有专业级的 【一箭双雕之USB转双串口10Mbps
===2,方便焊接,元器件在同一面, USB-MCU 用 SOP16封装, 不需要隔离二极管
===3,USB-MCU 能自己反复升级更新程序
===4,GND, S-TxD1, S-RxD1, S-VCC/受程序控制对外供电,

                        S-TxD2, S-RxD2, VCC/永远对外供电
===5,电源开关用最便宜的 MOS 管

===6,多余的管脚对外引出,不焊
STC最简USB转双串口 - 嘉立创EDA开源硬件平台 (oshwhub.com)
RMB0.99USBMCU, 8H2K08U-45MHz-SOP16,管脚图
截图202401081932107237.jpg
截图202401081931539700.jpg
截图202401211205167769.jpg

截图202401031003054767.jpg
截图202401031003488438.jpg

部分参考原理图,省掉隔离二极管
截图202401031002075253.jpg

最新数据手册下载
www.stcai.com/cp_stc8hxl








回复

使用道具 举报 送花

  • 打卡等级:以坛为家I
  • 打卡总天数:206
  • 最近打卡:2025-10-13 01:10:06

786

主题

1万

回帖

1万

积分

管理员

积分
19685
发表于 2024-1-3 10:14:27 | 显示全部楼层
我们 荣誉版主 已在 立创开源 了这个:
===【最简USB双串口10Mbps,  隔离二极管
===RMB0.99-8H2K08U-45I-SOP16/TSSOP20

这个后续还会直接支持 USB-HID 免安装驱动烧录, 官方软件支持
===WN7及WIN7以前的系统直接烧录,无需安装驱动
        只要USB鼠标、USB键盘能用就 无需安装 USB-HID 驱动
截图202401221619249675.jpg
截图202401221619594588.jpg
截图202401221620414519.jpg
截图202401110757286098.jpg
STC 8H2K12U
2CDC+
HID-SOP16
yywwxxxxxxx.HA   

STC 8H2K12U
2CDC+
HID-TSSOP20
yywwxxxxxxx.HA

STC-QFN20
8H2K12U
晶圆批号
yyww.HA
截图202401110758153157.jpg
截图202401201008464406.jpg
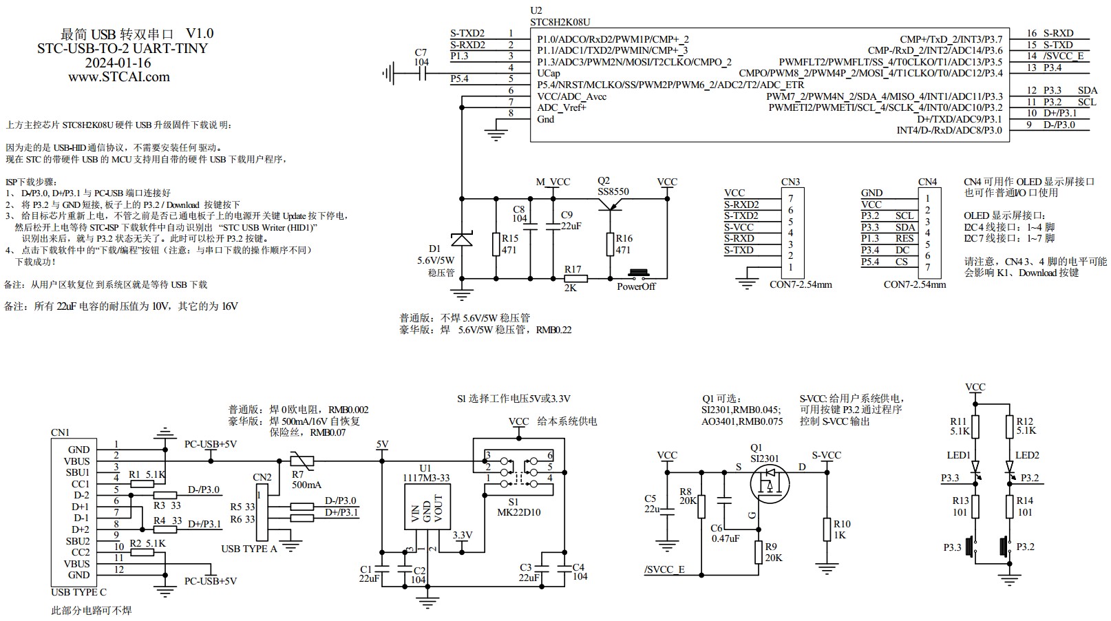
2024/1/16 更新原理图/PCB:

截图202401161753301148.jpg
  
截图202401161656003721.jpg
截图202401161656498515.jpg
截图202401161657472305.jpg
截图202401161658082288.jpg

最新数据手册下载
www.stcai.com/cp_stc8hxl



最简 USB 转双串口 V10-PCB-20240116.pdf

149.74 KB, 下载次数: 543

最简 USB 转双串口 V10-SCH-20240116.pdf

252.21 KB, 下载次数: 534

回复

使用道具 举报 送花

  • 打卡等级:常住居民III
  • 打卡总天数:117
  • 最近打卡:2025-09-20 09:44:48

3

主题

90

回帖

657

积分

荣誉版主

积分
657
发表于 2024-1-16 09:59:27 | 显示全部楼层
神*** 发表于 2024-1-12 16:07
网友 立创版 即将开源作品

立创开源【STC最简 USB双串口
@STC8H2K08U-45MHz-SOP16,RMB0.99
===1,   简洁而强大,10Mbps !
已 软件 / 硬件 测试成功
===2,方便焊接,元器件在同一面, USB-MCU 用 SOP16 封装,
不需要隔离二极管
===3,USB-MCU 能自己反复升级更新程序,
带下载按钮,更新程序不用插拔USB
===4,GND, S-TxD1, S-RxD1, S-VCC/受程序控制对外供电,
                        S-TxD2, S-RxD2, VCC/永远对外供电

               输出电源可跳线选择 3.3V/5V,程序支持【P3.2按键】控制 对外电源输出
===5,电源开关用最便宜的 MOS 管,RMB0.04
===6,多余的管脚对外引出,不焊, 支持 OLED12864, I2C/SPI接口

===7,可当作USB开发板使用,兼容STC官方源程序例程
RMB0.99USBMCU, STC8H2K08U-45MHz-SOP16,TSSOP20


https://oshwhub.com/yefeng88/stc-zui-jian-usb-zhuan-shuang-chuan-kou

截图202401160959238484.jpg
截图202401161045113058.jpg

截图202404181303365232.jpg




1 喜欢他/她就送朵鲜花吧,赠人玫瑰,手有余香!
回复

使用道具 举报 送花

  • 打卡等级:以坛为家I
  • 打卡总天数:206
  • 最近打卡:2025-10-13 01:10:06

786

主题

1万

回帖

1万

积分

管理员

积分
19685
发表于 2024-2-26 07:57:01 | 显示全部楼层
烧录下面这个程序,实现
USB-CDC 转 双串口
截图202402260756293684.jpg
烧录 如上 这个程序,实现
USB-CDC 转 双串口
1,STC-USB-CDC1-UART1 串口 通信烧录
===烧录支持 自动停电/上电,免手动 关/开 电源
2,STC-USB-CDC2-UART2 串口 通信烧录
===烧录不支持 自动停电/上电,需要外部 手动 关/开 电源


========================================================

烧录下面这个程序,实现:
(一) ,USB-CDC 转 双串口
(二) ,HID 转 串口 烧录

截图202402260756567291.jpg
烧录 如上 这个程序,实现
(一) ,USB-CDC 转 双串口
1,STC-USB-CDC1-UART1 串口 通信烧录
===烧录支持 自动停电/上电,免手动 关/开 电源
2,STC-USB-CDC2-UART2 串口 通信烧录
===烧录不支持 自动停电/上电,需要外部 手动 关/开 电源
(二) ,HID 转 串口 烧录
===烧录支持 自动停电/上电,免手动 关/开 电源


==================================================

在电脑上连接上
两个 【一箭双雕之USB转双串口】  和
两个 【STC-USB Link1D】 的效果
截图202402260811035595.jpg

这个好

第一个
一箭双雕之USB转双串口:
HID+2CDC  复合设备
1, USB-HID 烧录:
     STC-USB-HID-UART1 (2CDC+HID1)
2, USB-CDC, USB转双串口
    STC-CDC1-UART1 (COMa), 2CDC+HID
    STC-CDC2-UART2 (COMb), 2CDC+HID

第二个
一箭双雕之USB转双串口:
HID+2CDC  复合设备
1, USB-HID 烧录:
     STC-USB-HID-UART1 (2CDC+HID2)
2, USB-CDC, USB转双串口
    STC-CDC1-UART1 (COMc), 2CDC+HID
    STC-CDC2-UART2 (COMd), 2CDC+HID

第一个
STC-USB Link1D:
HID+2CDC  复合设备
1, USB-HID 烧录:
     STC-USB-HID-UART1(Link1)
2, USB-CDC, USB转双串口
    STC-USB-CDC1-UART1 (COMe), Link
    STC-USB-CDC2-UART2 (COMf), Link

第二个
STC-USB Link1D:
HID+2CDC  复合设备
1, USB-HID 烧录:
     STC-USB-HID-UART1 ( Link2)
2, USB-CDC, USB转双串口
    STC-USB-CDC1-UART1 (COMg), Link
    STC-USB-CDC2-UART2 (COMh), Link


第三个
STC-USB Link1D:
HID+2CDC  复合设备
1, USB-HID 烧录:
     STC-USB-HID-UART1 ( Link3)
2, USB-CDC, USB转双串口
    STC-USB-CDC1-UART1 (COMi), Link
    STC-USB-CDC2-UART2 (COMl), Link

HID-UART 可以区分是第几个STC-USB Link1D】
===Link1/Link2/Link3

CDC-UART 无法区分是第几个
STC-USB Link1D】
===此处的 Link/Link/Link 无法区分是第几个
同一台电脑上插了 第几个 【STC-USB Link1D】




点评

感谢版主回复。为何立创开源版的MCU要发8G1K08呢?有为啥原理图里要画几个0.1pF的电源退偶电容呢?我后来到“核心实验板”页面上看了“最简”版才...  发表于 2024-2-28 07:36
回复

使用道具 举报 送花

  • 打卡等级:以坛为家I
  • 打卡总天数:206
  • 最近打卡:2025-10-13 01:10:06

786

主题

1万

回帖

1万

积分

管理员

积分
19685
发表于 2024-1-3 10:19:19 | 显示全部楼层
延伸阅读:【一箭双雕之USB双串口, 10Mbps
截图202401031017438034.jpg

USB全家福-超强演示程序包发布,2023/11/1
一箭双雕之USB双串口例程包全新升级@STC8H8K64U,RMB1.4, 10Mbps
1.  更新USB相关例程的USB库文件;
2.  增加例程“11-HID(Human Interface Device)协议范例”;
3.  增加例程“12-CDC(Communication Device Class)协议范例 - USB-CDC单串口”;
4.  增加例程“13-基于HID协议的USB键盘范例”;
5.  增加例程“14-基于HID协议的USB鼠标范例”;
6.  增加例程“15-基于HID协议的USB手柄范例”;
7.  增加例程“16-STC_HID_USB鼠标/键盘复合设备例程”;
8.  增加例程“17-USB-CDC虚拟串口串口+USB-HID键盘复合设备”。
A0例程添加按下P3.2口按键控制断开S-VCC供电,松开按键恢复S-VCC供电
A0, USB-CDC转双串口开源程序 - 根据串口波特率自动调整主频, 10Mbps
A1, USB-CDC转双串口开源程序 - 做自动停电上电烧录器, 10Mbps

截图202401031018311029.jpg


www.stcaimcu.com/forum.php?mod=viewthread&tid=240&extra=page%3D1


截图202401031018042426.jpg



回复

使用道具 举报 送花

  • 打卡等级:以坛为家I
  • 打卡总天数:206
  • 最近打卡:2025-10-13 01:10:06

786

主题

1万

回帖

1万

积分

管理员

积分
19685
发表于 2024-1-3 10:28:15 | 显示全部楼层
如何扫码网上小量购买
通过新分销商的 STCMCU 商铺 购买产品的操作手册
简介:江苏芯安集成电路设计有限公司是STC官方授权的分销商,
现芯安上线 微信【小程序商城】,方便客户线上购买。操作流程如下:
一、如何找到 STCMCU 商铺
1. 可以扫描下方微信二维码进入关注STCMCU 公众号,通过公众号菜单进入;
2. 也可直接在微信搜索STCMCU,关注公众号或直接进入STCMCU 商铺。

截图202401031029195762.jpg



截图202401031026573035.jpg


截图202401031027545313.jpg



回复

使用道具 举报 送花

  • 打卡等级:以坛为家I
  • 打卡总天数:206
  • 最近打卡:2025-10-13 01:10:06

786

主题

1万

回帖

1万

积分

管理员

积分
19685
发表于 2024-1-3 10:31:01 | 显示全部楼层
www.STCAI.com,           STC全新官方网站,辅助开发工具包,芯片手册,资料下载,  视频学习技术交流社区 !
www.STCAIMCU.com,  STC全球32位8051爱好者技术互助交流社区论坛,视频学习,现在STC技术交流都改到这

【免费+包邮】 送/申样/采购 可上班时间加 如下您对应地区的客服 QQ微信联系
加STC华南区客服刘经理QQ: 3398500488 ;微信:18106296592  要求 【免费+包邮】 送, 还免费教仿真  
加STC华南区客服曹经理QQ:1933892258 ;微信:18106296595 要求 【免费+包邮】 送, 还免费教仿真
加STC华东区客服聂经理QQ:2593903262;微信:18106296598  要求 【免费+包邮】 送, 还免费教仿真
加STC西北区客服孙经理QQ: 1347154513 ;微信:18106296593  要求 【免费+包邮】 送, 还免费教仿真
加STC华北区客服石经理QQ: 1638975601 ;微信:19952583876  要求 【免费+包邮】 送, 还免费教仿真
加STC华中区客服唐经理QQ:2571301708 ;微信:18106296589 要求 【免费+包邮】 送, 还免费教仿真
加STC东北区客服张经理QQ:3141888640 ;微信:19952583265   要求 【免费+包邮】 送, 还免费教仿真
加STC西南区客服张经理QQ:3141888640 ;微信:19952583265   要求 【免费+包邮】 送, 还免费教仿真
工作时间:  8:30-12:00,13:00-17:30(周一 到 周五, 法定节假日除外)

【免费+包邮】 送/申样/采购传统电话热线:0513-55012928、0513-55012929、0513-55012966
工作时间:  8:30-12:00,13:00-17:30(周一 到 周五, 法定节假日除外)


以后技术咨询直接到 STC专业的技术支持论坛 www.STCAIMCU.com 进行技术支持
原企业QQ技术咨询已被专业的技术论坛 www.STCAIMCU.com 取代,原企业QQ已无技术人员
不愿意提供详细联系信息申请【免费+包邮送】的芯片和仿真脱机烧录设备的:
===可直接微信收索:STCMCU; 即可进入 【STCMCU微信小商城】购买,也很方便
回复

使用道具 举报 送花

  • 打卡等级:以坛为家I
  • 打卡总天数:206
  • 最近打卡:2025-10-13 01:10:06

786

主题

1万

回帖

1万

积分

管理员

积分
19685
发表于 2024-1-3 10:32:31 | 显示全部楼层
www.stcai.com/cp_stc8hxl


STC8H最新数据手册下载

回复

使用道具 举报 送花

  • 打卡等级:以坛为家III
  • 打卡总天数:662
  • 最近打卡:2025-10-13 07:05:15

24

主题

530

回帖

1752

积分

荣誉版主

积分
1752
发表于 2024-1-3 12:25:27 | 显示全部楼层
推荐用PMOS管,最好在PMOS的GS极并个1uF的缓启动电容。
回复

使用道具 举报 送花

0

主题

7

回帖

86

积分

注册会员

积分
86
发表于 2024-1-3 16:03:23 | 显示全部楼层
社区*** 发表于 2024-1-3 12:25
推荐用PMOS管,最好在PMOS的GS极并个1uF的缓启动电容。

可以用NMOS管吗?两种不同管子的开关电路有什么优缺点?

点评

共地用PMOS可以直接用单片机控制,共地用NMOS,NMOS的G极要大于电源电压才能导通,驱动起来很麻烦,要自举电路,而且最好是PWM,给自举电容充电  发表于 2024-1-4 09:51
NMOS管只能方便对地导通,PMOS可做到电源的导通。  详情 回复 发表于 2024-1-3 16:39
回复

使用道具 举报 送花

  • 打卡等级:以坛为家III
  • 打卡总天数:662
  • 最近打卡:2025-10-13 07:05:15

24

主题

530

回帖

1752

积分

荣誉版主

积分
1752
发表于 2024-1-3 16:39:59 | 显示全部楼层
TenYear*** 发表于 2024-1-3 16:03
可以用NMOS管吗?两种不同管子的开关电路有什么优缺点?

NMOS管只能方便对地导通,PMOS可做到电源的导通。
回复

使用道具 举报 送花

0

主题

7

回帖

86

积分

注册会员

积分
86
发表于 2024-1-3 16:48:15 | 显示全部楼层
社区*** 发表于 2024-1-3 16:39
NMOS管只能方便对地导通,PMOS可做到电源的导通。

对地通断和对电源通断,两种情况对MCU断电的作用,是否可以理解为等效的?

点评

就这款而言,不能换!为什么就不要在这里学习了,来来回回效率太低。  发表于 2024-1-17 20:22
原则上可以理解为等效的。就像开关控制220V灯泡,开关接在火线端和地线端效果一样,但是开关接在地线端时,手摸灯泡有触电风险。  详情 回复 发表于 2024-1-3 17:14
回复

使用道具 举报 送花

您需要登录后才可以回帖 登录 | 立即注册

本版积分规则

QQ|手机版|深圳国芯人工智能有限公司 ( 粤ICP备2022108929号-2 )

GMT+8, 2025-10-13 07:40 , Processed in 0.140880 second(s), 111 queries .

Powered by Discuz! X3.5

© 2001-2025 Discuz! Team.

快速回复 返回顶部 返回列表