找回密码
 立即注册
查看: 998|回复: 3

485接收不正常

[复制链接]
  • 打卡等级:偶尔看看I
  • 打卡总天数:13
  • 最近打卡:2025-02-10 08:34:24

15

主题

12

回帖

158

积分

注册会员

积分
158
发表于 2024-9-23 16:34:48 | 显示全部楼层 |阅读模式
STC8H8K64U芯片使用时 TTL那里正常,485第一个图接收不到(这个图用别的CPU一直用来着),第二个接收到是乱码,发送都正常。波特率115200.485是2.5M的。换成RS1920 20M的也没有变化 。哪位大神帮忙看看哪里出错了?

截图202409231630563842.jpg
截图202409231631237642.jpg
回复

使用道具 举报 送花

  • 打卡等级:以坛为家III
  • 打卡总天数:622
  • 最近打卡:2025-12-19 06:15:51
已绑定手机

17

主题

770

回帖

2544

积分

金牌会员

积分
2544
发表于 2024-9-23 17:08:51 | 显示全部楼层
是不是5V的485芯片
回复

使用道具 举报 送花

  • 打卡等级:以坛为家III
  • 打卡总天数:647
  • 最近打卡:2025-12-18 07:29:35
已绑定手机

93

主题

6940

回帖

1万

积分

超级版主

积分
13026
发表于 2024-9-23 18:01:42 | 显示全部楼层

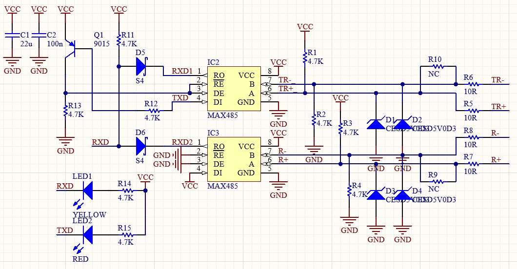
3.3V用MAX3485
验证通过的UART转485/422原理图:
截图202409231800259502.jpg
回复

使用道具 举报 送花

  • 打卡等级:以坛为家III
  • 打卡总天数:622
  • 最近打卡:2025-12-19 01:06:17
已绑定手机

44

主题

2577

回帖

2707

积分

荣誉版主

积分
2707
发表于 2024-9-23 19:19:56 | 显示全部楼层
用IO来控制DE和RE有那么难吗,使用三极管流控是最不推荐的用法。
睁开眼睛做场梦~~~
回复

使用道具 举报 送花

您需要登录后才可以回帖 登录 | 立即注册

本版积分规则

QQ|手机版|深圳国芯人工智能有限公司 ( 粤ICP备2022108929号-2 )

GMT+8, 2025-12-19 09:58 , Processed in 0.107752 second(s), 60 queries .

Powered by Discuz! X3.5

© 2001-2025 Discuz! Team.

快速回复 返回顶部 返回列表