找回密码
 立即注册
楼主: 梁工

一起做T12电烙铁@Ai8051U,PID应用:可以电池供电,小巧便携,几秒钟升温即可熔锡使用

  [复制链接]
  • 打卡等级:以坛为家II
  • 打卡总天数:552
  • 最近打卡:2025-11-14 07:12:07

1

主题

101

回帖

1722

积分

金牌会员

积分
1722
发表于 昨天 07:12 | 显示全部楼层

关于AI8H2K12U-45I-SOP8做串口芯片不能自动下载程序问题

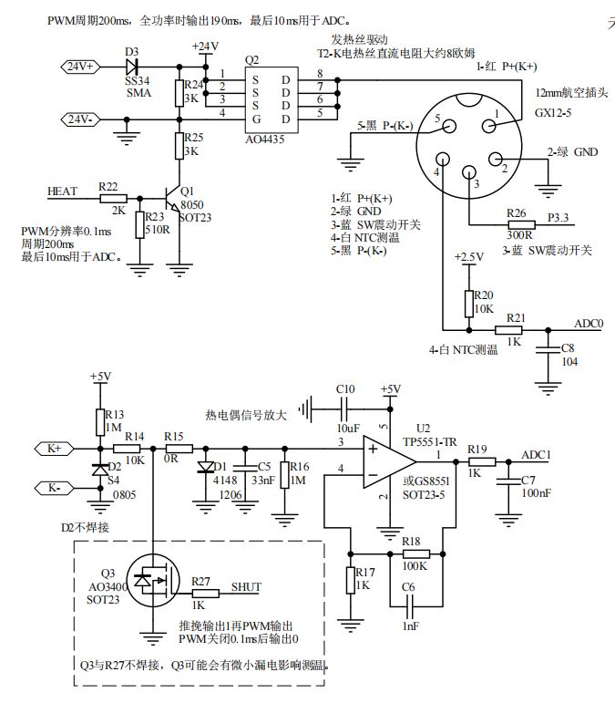
电烙铁-T12-数控电烙铁V2.pdf (88.76 KB, 下载次数: 0) 梁*** 发表于 2025-11-13 21:52
检查运放电路,貌似不正常。
Q3不要焊接。
没看到D3是哪个。

运放.JPG
电路图是附件文件,用了这个电路图,Q3部分没焊。

点评

哦,我看你贴的电路没有D3。 D3是防反接的,可以不用。但是显示超过500度,按理是不会加热的,可能你的MOSEFT直通了。  详情 回复 发表于 昨天 09:44
回复

使用道具 举报 送花

  • 打卡等级:以坛为家I
  • 打卡总天数:226
  • 最近打卡:2025-11-14 09:42:12

83

主题

7078

回帖

1万

积分

超级版主

积分
14965
发表于 昨天 09:44 | 显示全部楼层
mo*** 发表于 2025-11-14 07:12
电路图是附件文件,用了这个电路图,Q3部分没焊。

哦,我看你贴的电路没有D3。
D3是防反接的,可以不用。但是显示超过500度,按理是不会加热的,可能你的MOSEFT直通了。
回复

使用道具 举报 送花

  • 打卡等级:以坛为家II
  • 打卡总天数:536
  • 最近打卡:2025-11-14 08:34:21

7

主题

19

回帖

1046

积分

金牌会员

积分
1046
发表于 昨天 13:48 | 显示全部楼层
梁*** 发表于 2025-11-4 00:29
查下硬件是否有问题。

梁工,用烧录工具不能下载,提示找不到单片机,硬件已检查,5v,2.5v电压正常,不知是何原因?

link.PNG

点评

更新一下STC LINK 1D的固件试试。我电路中下载口P3.0 P3.1没有连接别的器件,应该很容易下载的。  详情 回复 发表于 昨天 14:25
回复

使用道具 举报 送花

  • 打卡等级:以坛为家I
  • 打卡总天数:226
  • 最近打卡:2025-11-14 09:42:12

83

主题

7078

回帖

1万

积分

超级版主

积分
14965
发表于 昨天 14:25 | 显示全部楼层
ccczzz*** 发表于 2025-11-14 13:48
梁工,用烧录工具不能下载,提示找不到单片机,硬件已检查,5v,2.5v电压正常,不知是何原因?

更新一下STC LINK 1D的固件试试。我电路中下载口P3.0 P3.1没有连接别的器件,应该很容易下载的。
回复

使用道具 举报 送花

  • 打卡等级:以坛为家II
  • 打卡总天数:552
  • 最近打卡:2025-11-14 07:12:07

1

主题

101

回帖

1722

积分

金牌会员

积分
1722
发表于 昨天 15:38 | 显示全部楼层
梁*** 发表于 2025-11-14 09:44
哦,我看你贴的电路没有D3。
D3是防反接的,可以不用。但是显示超过500度,按理是不会加热的,可能你的MO ...

确实是MOSEFT问题,修改后调节温度,升温期间,数码管[attach]121048数字在跳,不是逐步上升,如附件视频,程序要如何优化?
https://www.stcaimcu.com/forum.php?mod=attachment&aid=MTIxMDQ4fGE2M2U0MDJhZjIyNGJlNmM0MzkwZTNjNzgyZmZjNDYzfDE3NjMxNDMyNTE%3D&request=yes&_f=.mp4
回复

使用道具 举报 送花

您需要登录后才可以回帖 登录 | 立即注册

本版积分规则

QQ|手机版|深圳国芯人工智能有限公司 ( 粤ICP备2022108929号-2 )

GMT+8, 2025-11-15 02:00 , Processed in 0.114480 second(s), 75 queries .

Powered by Discuz! X3.5

© 2001-2025 Discuz! Team.

快速回复 返回顶部 返回列表